Diseños que cobran vida
¿Funcionará tu ensamblaje complejo? SOLIDWORKS Simulation te da la respuesta: simula movimiento, fricción, amortiguación y asegúrate de que motores, actuadores y componentes funcionen a la perfección.
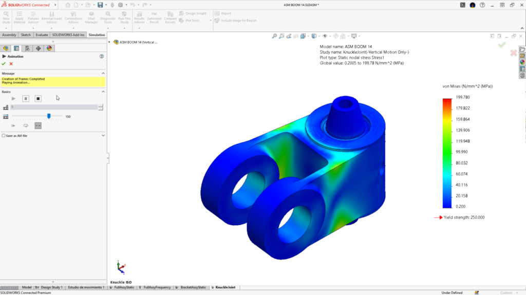
Rendimiento y durabilidad garantizados
Valida tensiones lineales, estáticas y de fatiga, modela el comportamiento de tu producto a corto y largo plazo, y optimiza la vida útil mientras reduces costes por garantía.
Optimización inteligente
Con herramientas de optimización de peso y parámetros, puedes explorar rápidamente distintas configuraciones, manteniendo la integridad estructural y minimizando el uso de materiales. También puedes prever vibraciones, pandeo y otros riesgos críticos para evitar fallos costosos.
Iteraciones más rápidas, menos costes
La simulación está completamente integrada en el entorno de diseño de SOLIDWORKS. Esto acelera las iteraciones, disminuye desperdicios y permite tomar decisiones con confianza antes de fabricar.
«La simulación integrada en SOLIDWORKS es fantástica. La curva de aprendizaje es corta y los ingenieros pueden centrarse en innovar sin complicaciones.» – Ronit Mukherjii, Consultor Sénior de Procesos Industriales.
Innovación sin límites
Desde análisis no lineales hasta pruebas de durabilidad y transferencia de calor, SOLIDWORKS Simulation permite abordar retos de diseño desde nuevas perspectivas, descubriendo información que los prototipos tradicionales podrían pasar por alto.
Muchos usuarios ya acceden a SOLIDWORKS Simulation con SOLIDWORKS Premium. No explores más para explorar el potencial de tus diseños ¡Comienza a diseñar con confianza hoy mismo!
Descubre más novedades de SOLIDWORKS Simulation aquí. ¿Estás interesado en saber más? ¡Contáctanos y te informaremos!
